Skip the Waitlist, AI Agents with OpenManus
PLUS - OpenAI Releases Responses API and SDK for Agent Builders
Welcome back, developers! Thanks for tuning in to our latest exploration of generative AI in software development. In this edition you’ll find many practical insights, from cleaning messy data using LLMs and mastering Anthropic's Model Context Protocol, to Google's latest embedding models and MetaGPT's simulated dev team framework. We also tackle big-picture topics like AI's impact on software engineering careers and the rise of "vibecoding."
In this edition
📖 Tutorials & Case Studies
🧰 Tools
📰 News and Editorials
📖 TUTORIALS & CASE STUDIES
AI Data Access with Model Context Protocol
Watch time: 13 min
In this quick yet comprehensive video tutorial, Marco Codes explains the Model Context Protocol (MCP), a new standard enabling AI agents like Claude Desktop to securely access external data sources. The tutorial covers MCP architecture, implementation details, and practical examples of configuring MCP servers for GitHub repository access.
Converting Messy Spreadsheets to Clean Data with LLMs
Estimated read time: 14 min
This comprehensive guide demonstrates how to leverage language models for automating spreadsheet normalization, introducing a practical workflow combining code and LLM-based modules. The approach offers developers a robust solution for transforming messy, human-readable spreadsheets into tidy, machine-processable datasets without losing content.
Customizing Language Models Through Fine-Tuning
Estimated read time: 15 min
In this detailed exploration, Martin Fowler's blog examines fine-tuning patterns for LLMs, discussing how developers can customize models for specific use cases. Fine-tuning is just the latest installment in this great series of posts.
Creating Agents with Memory Using LangGraph
Course time: 1 hour
This free DeepLearning.AI course teaches how to build AI agents with persistent memory using LangGraph. Led by LangChain's CEO, it covers implementing semantic, episodic, and procedural memory in a practical email assistant project, helping developers create more sophisticated and context-aware applications.
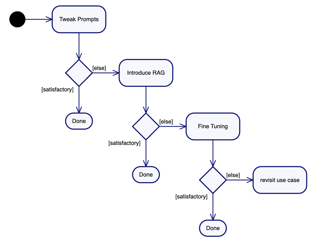
Choosing Between RAG and Fine-Tuning for Better Accuracy
Estimated read time: 15 min
This comprehensive developer guide explores the technical differences between Retrieval-Augmented Generation and fine-tuning approaches for improving language model accuracy. It details implementation strategies using frameworks like LangChain and Hugging Face, helping developers choose the right method for their specific use cases. The article also introduces RAFT, combining both techniques' advantages.
🧰 TOOLS
Google's Gemini Embedding Model Tops Multilingual Leaderboard
Estimated read time: 8 min
Google has launched their most advanced text embedding model through the Gemini API. The experimental model tops the MTEB Multilingual leaderboard and offers enhanced capabilities for RAG implementations, including 8K token input limits and 3K dimensional embeddings. This release significantly improves multilingual support and unified model architecture.
Simulate a Dev Team with MetaGPT's Multi-Agent Framework
Estimated read time: 8 min
MetaGPT introduces a groundbreaking framework that simulates a software development team using language models. By assigning different roles like product managers, architects, and engineers, it can transform a one-line requirement into complete software projects, including documentation and code. The framework implements structured SOPs to coordinate agent collaboration.
OpenAI Releases Responses API and SDK for Agent Builders
Estimated read time: 18 min
OpenAI's latest announcement introduces powerful new tools for developers creating AI agents, including the Responses API with built-in web search and file search capabilities, and an open-source Agents SDK for orchestrating multi-agent workflows. These tools simplify RAG implementation and agent development while providing improved observability and debugging features.
Build Agent Interfaces Faster with LangChain's New UI
Estimated read time: 8 min
The LangChain team has released agent-chat-ui, a new open-source React application that enables developers to quickly build chat interfaces for LangGraph agents. This tool simplifies the integration of AI agents into applications, supporting both Python and TypeScript implementations, with easy deployment options through Vercel.
Gemma 3: Google's Multimodal Model Family Debuts
Estimated read time: 15 min
Google's latest release introduces Gemma 3, a family of open-weight language models ranging from 1B to 27B parameters. These models feature extended context windows up to 128K tokens, multimodal capabilities for processing both images and text, and support for 140+ languages. The release includes detailed implementation examples for transformers, MLX, and llama.cpp integration.
Skip the Waitlist, AI Agents with OpenManus
Estimated read time: 4 min
OpenManus is an open-source alternative that lets developers build AI agents without invitation codes. OpenManus offers straightforward implementation for custom agents and includes OpenManus-RL for reinforcement learning-based tuning. This is a rapidly evolving framework anabling developers to quickly deploy their own agentic systems.
📰 NEWS & EDITORIALS
MCP Emerges as Leading Standard for AI Tool Integration
Estimated read time: 12 min
This analysis examines how Anthropic's Model Context Protocol (MCP) has emerged as the leading standard for AI tool integration. MCP's success stems from its AI-native design, strong corporate backing, and compatibility with existing protocols, making it particularly relevant for developers building modern applications.
Google Launches Developer Communities Focused on AI
Estimated read time: 8 min
Google's new community platform introduces specialized programs focusing on AI development and innovation. The initiative includes Google Developer Groups, AI-focused DevFest events, and accelerator programs. Developers can access Gemini API resources, AI Studio tools, and connect with experts while building AI-powered applications.
How AI Is Reshaping Software Engineering Careers
Estimated read time: 18 min
In this thought-provoking analysis, a senior software engineer examines the evolving landscape of AI in software development. The piece explores how current tools are augmenting development workflows, the potential for autonomous coding systems, and strategies for developers to adapt as AI capabilities expand beyond simple code completion.
'Vibecoding': Conversation as the New Programming Interface
Estimated read time: 15 min
Explore how natural language is becoming the new programming paradigm through vibecoding - using conversational English to create software with AI. Through practical examples using Claude Code and Manus, discover how this approach reshapes development workflows while highlighting the crucial balance between AI capabilities and human expertise.
Developer Completes Six-Week Project in Two Hours with AI
Estimated read time: 6 min
A veteran developer shares in this insightful post how AI tools have revolutionized their approach to complex projects. Using Google Gemini 2.0, they recreated a wine bottle fill-level sensor in two hours that originally took six weeks, demonstrating how AI assistance removes traditional technical barriers and expands development possibilities.
Thanks for reading, and we will see you next time












