Claude Code in Docker: Secure AI Coding Setup
PLUS - LangChain's Open Deep Research Agent Architecture
This edition is packed with game-changing insights, including a practical guide for securing Claude Code in Docker containers, the surprising rise of Kimi K2 that's now outperforming GPT-4 on coding tasks with 53.7% accuracy, and an insider's revealing look at OpenAI's engineering culture and the intense sprint behind Codex. We've also uncovered exciting tools and frameworks that are reshaping how developers work with AI, from LangChain's new deep research agent architecture to AWS's Nova Prompt Optimizer.
📖 TUTORIALS & CASE STUDIES
Claude Code in Docker: Secure AI Coding Setup
Estimated read time: 10 min
Developer shares practical guide for running Claude Code inside Docker containers using VSCode's Dev Container feature, addressing security concerns about AI agents accessing entire file systems. The setup isolates Claude Code in Docker from local secrets and system files while maintaining full IDE functionality. Includes step-by-step configuration and GitHub authentication using fine-grained access tokens for enhanced security.
Extend Claude Code with Custom Hooks
Estimated read time: 8 min
Anthropic introduces Claude Code hooks, enabling developers to customize AI coding assistant behavior through shell commands. These user-defined hooks execute at lifecycle points, providing deterministic control for notifications, automatic code formatting, logging, and security. The guide demonstrates practical implementations including TypeScript formatting, command logging, and file protection, empowering developers to enforce coding standards programmatically.
Anthropic's Educational Platform for Developers
Estimated course time: most are about 1 hour
Anthropic has educational courses on Skilljar, a secure learning management system that tracks progress and provides certificates. While the courses don't require an Anthropic account, developers interested in implementing Claude AI services in their applications will need separate accounts. I took the intro to MCP course an felt it was an excellent, applied introduction to the technology.
Vector Search Tips for Production RAG Applications
Estimated read time: 10 min
Open Source Engineer Clelia shares battle-tested insights for building production-ready RAG applications with vector search. Learn practical tips on text extraction, chunking strategies, hybrid search implementation, query optimization, and performance boosting techniques like semantic caching and binary quantization from real-world experience.
Build Multi-Agent Research Systems with Gemini
Estimated read time: 8 min
Google's tutorial demonstrates building a multi-agent research workflow using Gemini 2.5 Pro and LlamaIndex. The system features three specialized agents: ResearchAgent searches web information, WriteAgent creates reports, and ReviewAgent provides feedback. Developers can leverage built-in Google Search tools and create custom workflows for complex AI applications requiring agent collaboration.
Master RAG Systems with DeepLearning.AI's New Course
Course time: 30+ hours
DeepLearning.AI launches a comprehensive course on building production-ready Retrieval Augmented Generation (RAG) systems. Learn to design reliable RAG architectures, implement vector databases like Weaviate, optimize retrieval strategies, and deploy real-world applications. The hands-on curriculum covers everything from basic prototypes to domain-specific chatbots, equipping developers with essential skills for grounding LLMs in private, up-to-date data sources.
🧰 TOOLS
Kiro IDE Brings Spec-Driven Development to AI Coding
Estimated read time: 5 min
Kiro is a new AI IDE that combines "vibe coding" with production-ready development through spec-driven development. It automatically generates requirements, technical designs, and implementation tasks from prompts, while event-driven hooks catch issues before deployment. Built on Code OSS with MCP support, Kiro helps developers transition AI prototypes to maintainable production systems.
Mistral's Voxtral Challenges Whisper for Audio AI
Estimated read time: 6 min
Mistral released Voxtral, an open-source audio AI model that outperforms OpenAI's Whisper at half the cost. Available in 24B and 3B variants, Voxtral handles transcription, translation, and audio Q&A with 32k token context supporting 30-minute audio files. Developers can run it locally, use the API for $0.001/minute, or integrate voice-to-function-calling capabilities for building advanced voice agents and RAG applications.
LangChain's Open Deep Research Agent Architecture
Estimated read time: 8 min
LangChain introduces an open-source deep research agent built on LangGraph that flexibly adapts research strategies. The multi-agent architecture uses a supervisor to delegate tasks to sub-agents, isolating context across research topics to avoid token bloat and context clash. Key lessons include using multi-agent systems only for parallelizable tasks and implementing context engineering to manage token usage effectively.
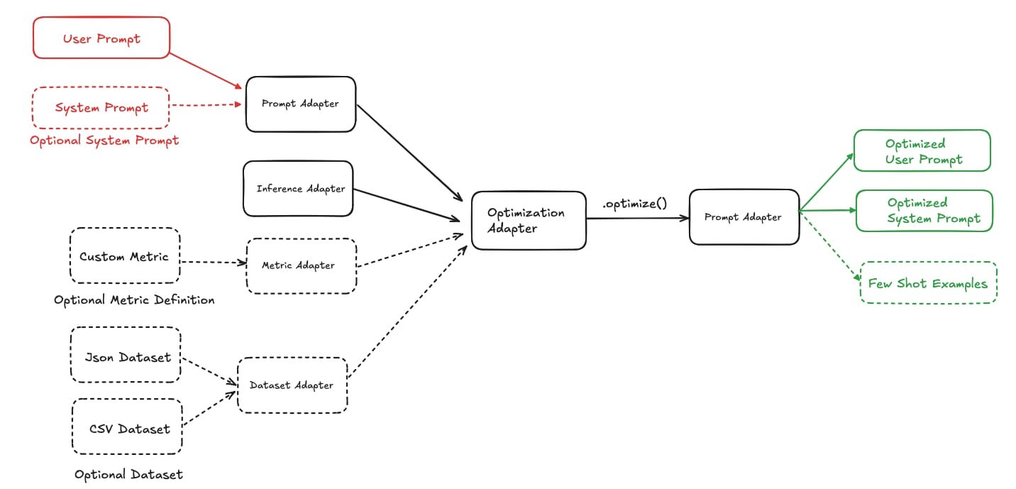
AWS Launches Nova Prompt Optimizer for Better AI Results
Estimated read time: 8 min
AWS has released Nova Prompt Optimizer, a Python SDK that automatically improves prompts for Amazon Nova models. The tool combines meta-prompting with DSPy's MIPROv2 optimizer, offering modular adapters for prompts, inference, datasets, and metrics. Developers can optimize system and user prompts together, add few-shot examples automatically, and evaluate performance across different Nova model tiers. This prompt optimization framework helps developers building RAG applications and agent systems achieve better results without manual prompt engineering.
Stagehand: AI-Powered Browser Automation Framework for Developers
Estimated read time: 8 min
Stagehand is a new open-source framework that combines AI with traditional browser automation, letting developers choose when to use natural language versus code. Unlike pure AI agents or low-level tools like Selenium, it integrates computer use models from OpenAI and Anthropic with one line of code. The framework offers preview and caching of AI actions, built on Playwright for reliability, and supports multiple LLM providers including Groq.
Uzu: High-Performance AI Inference Engine for Apple Silicon
Estimated read time: 8 min
Mirai's Uzu is a new high-performance inference engine specifically optimized for running AI models on Apple Silicon devices. Built with Rust, it features a hybrid architecture leveraging GPU kernels and MPSGraph for optimal performance, achieving up to 68.9 tokens/second on certain models. The engine offers a simple API, unified model configurations, and outperforms llama.cpp on most benchmarks while utilizing Apple's unified memory architecture.
📰 NEWS & EDITORIALS
Kimi K2 Outperforms GPT-4 on Coding Tasks
Estimated read time: 11 min
Moonshot AI's Kimi K2 achieves
53.7% accuracy on LiveCodeBench, beating GPT-4.1's 44.7% while offering superior autonomous agent capabilities. The open-source trillion-parameter model excels at multi-step workflows, tool use, and code execution. Developers can access it via API or self-host, with competitive pricing challenging OpenAI's market position.
Cognition Acquires Windsurf IDE
Estimated read time: 4 min
Cognition, creator of Devin AI, has acquired Windsurf's agentic IDE along with its $82M ARR business and enterprise customer base. The acquisition combines Devin's autonomous agent capabilities with Windsurf's IDE product, now featuring full Claude model access. This strategic move accelerates Cognition's mission to transform software engineering, positioning developers to shift from manual coding to system architecture design.
Why LLMs Can't Innovate Without Daydreaming
Estimated read time: 15 min
Despite impressive capabilities, LLMs haven't produced genuine breakthroughs because they lack continuous background processing—a "daydreaming loop" that humans use for innovation. This proposal suggests implementing combinatorial search over knowledge pairs could enable AI systems to discover non-obvious connections, though at 20x computational cost, creating valuable proprietary training data.
Inside OpenAI: Engineering Culture and Codex Launch
Estimated read time: 15 min
Former OpenAI engineer shares candid insights about the company's bottoms-up culture, rapid scaling challenges, and the intense 7-week sprint to launch Codex, which generated 630,000 PRs in 53 days. Reveals how teams operate, the Python monorepo structure, Azure infrastructure choices, and why OpenAI changes direction quickly to stay competitive.













